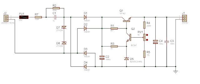
Viena no vienkāršākajām elektrobarošanas elektriskajām principiālajām shēmām ir bez transformatora, taču šāda elektriskā principiālā shēma ir ļoti bīstama, tāpēc to nav ieteicams veidot iesācējiem, jo tīkla spriegums nav izolēts no pārējās shēmas.
Šāda elektrobarošanas risinājuma galvenā priekšrocība ir samērā mazie izmēri, jo nav nepieciešams tīkla transformators, bet pie trūkumiem var minēt nestabilitāti, protams, šāds risinājums paredzēts mazām slodzes strāvām, kuras parasti mērāmas miliampēros.
1.1.att. 3,3-5 V elektrobarošanas risinājums bez transformatora
Lai izveidotu šādu shēmu, ieejā nepieciešams slēgt X nomināla (X rated) kondensatoru (C1), kurš paredzēts maiņsprieguma nodalīšanai.
Ja nepieciešams vairāk samazināt maiņsprieguma amplitūdu, tad var izmantot papildu simetrisko Zēnera diodi, kuru veido divas vienādas Zēnera diodes (D7 un D8).
C1 kondensatoru nedrīkst aizstāt ar parastu kondensatoru, proti, C1 kondensators ir speciāls augstam spriegumam paredzēts kondensators, kura kapacitāti var izvēlēties, zinot šādus parametrus:
1) Xc = 1/(2*π*f*C) = 1/(2*3,14*50*1*10^(-6)) = 3184,7 Ω;
2) Imax = 230/3184,7 = 71,9 mA;
3) UC1 = Xc*Ic = 0,065*3184,7 = 207 V (piemērs).
Pirms kondensatora esošais R7 rezistors paredzēts strāvas ierobežošanai ieslēgšanas brīdī.
Tālāk seko diožu tilts, kuru veido četras taisngriežu diodes (D1-D4), kurš paredzēts maiņsprieguma taisngriešanai, kur tālāk seko pulsāciju izlīdzināšanai paredzēts C2 elektrolītiskais kondensators.
Ieejā ieteicams paredzēt drošinātāju, kurš aizsargās pret pārslodzi un īsslēgumiem, bet paralēli C1 kondensatoram, kurš paredzēts maiņsprieguma nodalīšanai, ieteicams slēgt rezistoru (R2), lai nodrošinātu kondensatora izlādi, kad shēma ir atvienota no tīkla maiņsprieguma, lai lietotāju pasargātu no elektrošoka.
Lai nodrošinātu izejas sprieguma stabilizāciju, tiek izmantots lineārais virknes kompensācijas tipa sprieguma stabilizators, kur Q1 bipolārais tranzistors tiek izmantots kā regulējošais elements, kur izejas sprieguma iestatīšanai tiek izmantots sprieguma dalītājs, kuru veido R4, R5 rezistori un RV1 potenciometrs, ar kura palīdzību ir iespējams regulēt Q2 bipolārā tranzistora bāzes strāvu, kas savukārt tālāk ietekmē Q1 bipolārā tranzistora bāzes strāvu, jo izmainās Q2 bipolārā tranzistora kolektora strāva (Ik = Ib*β), mainoties Q2 bipolārā tranzistora bāzes strāvai, kura tālāk ietekmē Q1 bipolārā tranzistora pretestību.
R1 rezistors paredzēts Q1 bipolārā tranzistora bāzes strāvas ierobežošanai.
Atbalsta sprieguma iestatīšanai tiek izmantota Zēnera diode (D5), kuras darba punkta iestatīšanai un maksimālās caurplūstošās strāvas ierobežošanai tiek izmantots balasta rezistors (R3).
Izejas sprieguma pulsāciju mazināšanai paredzēts C4 elektrolītiskais kondensators, bet C3 keramiskais kondensators ir parazītiskās induktivitātes mazināšanai.
